My design of an Seatalk Remote Control
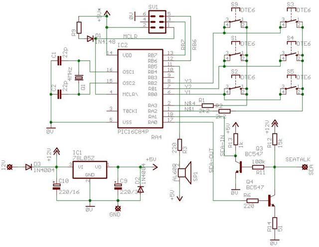
This is my version of an Seatalk remote control. I had a ST3000 on my old B31 sailboat. But the original control panel was located low and facing backwards witch made it difficult to adjust course and tack. This one I had mounted above the entrence hatch where the rest of my instruments was mounted. So now it was pleasent to tack or "button" steer the boat. During bad weather I could sit under the sprayhood and steer witch is quite nice. I used this version for two seasons with no problems.

One suggestion is to spend som money on box-and-button quality! Saltwater should be treated as it was acid!
Click on the pictures for a large picture!
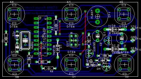
Here you can download a zip file with CadSofts Eagle layout and schematics and JAL source.

Good Luck!
Functions implemented:
Course correction   -1
Course correction   +1
Course correction         -10
Course correction         +10
Tack 100 dgr left        -1  & -10
Tack 100 dgr left        +1  & +10
Lamp on/off                -1  & +1
Don't remember!        -10 & +10
Standby
Auto
Modification date: